Светодиодные фонари и световые приборы. Всё о светотехнике.
Изображения Дневники Группы Поиск
Вернуться   Форум FONAREVKA.RU Мастерские светотехников Мастерская: Tamagotchi и Rime
Расширенный поиск
Забыли пароль? Регистрация

  • О нашем проекте
  • Светотехника и световые приборы
  • Правила форума
Проект FONAREVKA.RU специализируется на предоставлении всей необходимой информации по светотехнике:

— светодиодные фонари;
— различные источники питания;
— разнообразные зарядные устройства;
— освещение помещений и наружное освещение;
— световые приборы для личного, пассажирского и грузового транспорта;
— специальные световые приборы для медицины, для растений, для аквариумов, для террариумов, а также аварийно-сигнальные световые приборы;
— альтернативные источники света;
— лазеры и лазерная техника.

Если у вас есть вопросы по выбору фонарей, аккумуляторов и зарядных устройств ознакомьтесь с FAQ от наших экспертов:

F.A.Q. по выбору фонарей различных типов;
F.A.Q. по выбору аккумуляторов;
F.A.Q. по выбору зарядных устройств.
Ответ  Создать новую тему
Просмотров в теме 106207   Ответов в теме 145   Подписчиков на тему 10   Добавили в закладки 3
Опции темы Поиск в этой теме
Старый 25.03.2014, 19:01   81
PDM
Увлеченный
 
Регистрация: 04.01.2013
Последняя активность: 05.03.2020 19:45
Сообщений: 383
Сказал(а) спасибо: 92
Поблагодарили: 137 раз(а) в 71 сообщениях

По умолчанию Re: IRLHS6242 без TS5A3159

Цитата:
Посмотреть сообщение Сообщение от INFERION :
Quote:
 Originally Posted by PDM :
А если сценарий это 4 Li-ion последовательно, выход 3,5В 20А (один CBT-90) ? )
В такой ситуации не вижу проблем поставить нормальный бутстрепный драйвер и два N-канальника. Ну или сразу DRMOS, что ещё лучше. Так что для такой схемы асинхронник вообще не интересен. Я специально в своём примере в такие крайности не впадал. А если впадать, то диод там потребуется ну очень жирный: 100%*0,4V/4V*(1-4V/12,6V)=6,82% потерь (1,64W потерь).
да это и не вопрос вовсе был, а скорее намек, думаю мы с Rime друг друга поняли )
PDM вне форума   Ответить с цитированием Вверх
Старый 25.03.2014, 20:48   82
Rime
Hoвичёк фонарёвки.
 
Регистрация: 18.08.2012
Последняя активность: 18.10.2025 05:37
Сообщений: 4734
Сказал(а) спасибо: 1991
Поблагодарили: 1432 раз(а) в 717 сообщениях

По умолчанию Re: IRLHS6242 без TS5A3159

Цитата:
Посмотреть сообщение Сообщение от INFERION :
Условия в студию, я не телепат.
Все условия я тебе озвучил.
Цитата:
Посмотреть сообщение Сообщение от INFERION :
Нет, не догадаюсь.
1. Сколько времени, в общем цикле, работает диод в понижайке, на более менее серьёзных токах? (На малых токах и так ничего не греется, так что на уменьшение габаритов это никак не влияет).
2. Какой ток идёт через диод во время его работы?
Вот и всё.
Поэтому, замена диода на полевичок, даст ничтожно мало. Я ж тебе сразу написал - КПД в ХУДШЕМ сценарии около 95%, и практически всё это теряется на дросселе. Что там на диоде выигрывать выигрывать то?
Цитата:
Посмотреть сообщение Сообщение от INFERION :
А рассчитать нормальную обмотку не? Эксперименты методом тыка, и меня ещё учить как нужно делать?
Во-первых, я тебя не учу КАК ДЕЛАТЬ, я тебе говорю не умничать пафосно, а потом не падать попой в лужу. Всего то. Я вообще менторский тон не переношу, и стараюсь никогда никого не поучать, в отличие от некоторых.
Как ты не можешь понять, что есть вещи, которые гораздо быстрее и надёжнее экспериментально проверить, заосциллографировать, и сделать выводы, чем долго и нудно рассчитывать, а потом с удивлением обнаружить что твои расчёты - лажа. Ты хоть знаешь сколько всего в науке, определено именно эмпирически? И потом, ты метод тыка, с методом экспериментального подбора не путай.
Цитата:
Посмотреть сообщение Сообщение от INFERION :
И опять не верно. Я её обозвал: просто ненадёжен и/или требует очень много площади вокруг себя
Не свисти, ещё не высохли чернила остыли пикселы на мониторе:
Цитата:
Посмотреть сообщение Сообщение от INFERION :
диод всегда весьма кабанячий

Цитата:
Посмотреть сообщение Сообщение от INFERION :
Читай внимательнее. Мелкий диод мелкий не от того что не греется, а просто расчёт идёт на хороший теплоотвод в полигоны.
И снова не вывернулся, так как какой там нафиг отвод тепла от PMEGа? Ты его в руках держал? У него выводы волоски, а не как у нормальных мощных SMD диодов.
Да и полигоны там весьма хилые, плюс рядом дроссель - печка.
Если ты считаешь что расчёты рулят, и любишь считать, посчитай - драйвер Авсела, понижайка по этой схеме.
Вариант 1 - дроссель 2.2мкГ, активное сопротивление 20мОм
Вариант 2 - дроссель 2.2мкГ, активное сопротивление 40мОм
Вариант 3 - дроссель 3.3мкГ, активное сопротивление 30мОм

Входное напряжение 4.2В, выходное 3В, ток 2А. Всё остальное идентично.
В каком случае КПД будет наивысший, а в каком самый низкий? Даже точных цифр не прошу.
__________________
Fenix TK21, UltraFire UF-H6, Триплы C20C, ITP A2 EOS ss, Olight S20 Baton, DQG 18650 II, Niteye JA10, DQG AA, DQG 18650 clicky, С22С.

[Исправлено: Rime, 25.03.2014 в 21:03]
Rime вне форума   Ответить с цитированием Вверх
Старый 25.03.2014, 22:11   83
INFERION

 
Аватар для INFERION
 
Регистрация: 07.04.2013
Последняя активность: 13.06.2023 02:24
Сообщений: 5759
Сказал(а) спасибо: 340
Поблагодарили: 8163 раз(а) в 2386 сообщениях

По умолчанию Re: IRLHS6242 без TS5A3159

Кто хочет посмотреть реальный обоюдный полив дерьмом - вэлкам под спойлер:
Цитата:
Посмотреть сообщение Сообщение от Rime :
Все условия я тебе озвучил.
Где? Ткни носом, пожалуйста.
Цитата:
Посмотреть сообщение Сообщение от Rime :
1. Сколько времени, в общем цикле, работает диод в понижайке, на более менее серьёзных токах? (На малых токах и так ничего не греется, так что на уменьшение габаритов это никак не влияет).
2. Какой ток идёт через диод во время его работы?
Вот и всё.
Поэтому, замена диода на полевичок, даст ничтожно мало. Я ж тебе сразу написал - КПД в ХУДШЕМ сценарии около 95%, и практически всё это теряется на дросселе. Что там на диоде выигрывать выигрывать то?
Я тебе формулу для чего написал? Ты её даже не смотрел. Она учитывает и ток, и падение, и время, которое этот ток течёт через диод. Подставляешь свои значения в неё и получаешь потери. Нагляднее некуда. Но ты её забраковал, т.к. она "неправильная". Так предложи свою - правильную. Нет правильной? Тогда какими аргументами ты собрался закреплять свою точку зрения?

Берёшь подобные формулы на дроссель и ключ, и смотришь насколько не оптимально у тебя подобраны компоненты, раз на дросселе теряется столько, что диод уже ощутимого вклада не даёт... А теперь просто возьми и пересчитай всё под синхронный вариант, да дроссель адекватный втули. И сравни сколько тепла тебе придётся отводить от платы в этом случае. Если получится, что компоненты в более эффективной реализации занимают места больше, чем хватило бы для отвода тепла менее эффективных - тогда выигрыш в габаритах может оказаться под вопросом. Но я не вижу всего этого анализа с твоей стороны. Я вижу только какие-то резкие заявления, взятые с потолка. Ещё и в такой форме, мол "ты не шаришь, а вот я - шарю, и это не обсуждается!".
Цитата:
Посмотреть сообщение Сообщение от Rime :
Как ты не можешь понять, что есть вещи, которые гораздо быстрее и надёжнее экспериментально проверить, заосциллографировать, и сделать выводы, чем долго и нудно рассчитывать, а потом с удивлением обнаружить что твои расчёты - лажа. Ты хоть знаешь сколько всего в науке, определено именно эмпирически? И потом, ты метод тыка, с методом экспериментального подбора не путай.
Я всё прекрасно понимаю. Эксперименты ставятся, когда что-то неизвестно. И разница между твоим "методом тыка", и моим "экспериментальным анализом" в том, что я знаю что искать. Если у тебя есть неизвестный сердечник, что ты с ним будешь делать? Подбирать обмотку методом тыка? Судя по всему - да. Я же просто его найду в справочниках. Если не получится - замеряю начальную индуктивность, индукцию насыщения, размеры, и поищу что-то максимально похожее. А не найду - всё равно смогу нормально рассчитать обмотку по полученным данным. Причём для любой ситуации, и сразу видно насколько хорошо сердечник вписывается в конструкцию. Но работать я буду с его базовыми параметрами, и смогу более конкретно объяснить, почему та обмотка лучше той, а не просто сказать "литцендрат заработал лучше - факт!". Так что ненужно считать себя умнее меня, не подкрепляя этого факта не менее дерзкими аргументами. Я этого тоже не люблю. Как будто я настолько туп, что не умею отсеивать лажу и вообще не шарю в обсуждаемом предмете. Следовательно, мне можно безнаказанно вешать любую лапшу гуманитарного характера...
Цитата:
Посмотреть сообщение Сообщение от Rime :
я тебе говорю не умничать пафосно, а потом не падать попой в лужу.
Тю, я думал это ты с пеной у рта сейчас пытаешься выбраться с лужи . Я вроде бы, правильные вещи говорю. Может быть у меня сегодня и плохое настроение, и мне стоило бы себя вести менее резко, но я не считаю себя тупым в этой области. Я могу быть тупым в чём угодно, даже в манере общения, но в импульсной схемотехнике... Докажи обратное, если я не прав. Этого я от тебя и добиваюсь...
Цитата:
Посмотреть сообщение Сообщение от Rime :
Не свисти, ещё не высохли чернила остыли пикселы на мониторе:
Ну так это же и хорошо, тут видно кто свистит. Я чётко написал, что либо тепло отводит кабанячий корпус, либо хорошие термалпады под ним. И то и другое требует место. Если не пластмасса, так медь на самой плате. Иначе прибор слабый, т.к. физику ещё никто не обманул, и новых сверхвысокотемпературных полупроводниковых структур не изобрёл.
Цитата:
Посмотреть сообщение Сообщение от Rime :
И снова не вывернулся, так как какой там нафиг отвод тепла от PMEGа?
Ты действительно наивно полагаешь, что крошечный диод, имея вполне обычный кристалл, не нуждается в теплоотводе? К сведению - в даташите нормируется тепловое сопротивление на различных участках. С чего бы это? Я не собираюсь доказывать что я не жираф, со мною демагогией очень трудно заниматься. Помню диоды у вас там летели регулярно рядом с горячим дросселем. Я теперь понимаю почему. И конечно же виноват дроссель...
Цитата:
Посмотреть сообщение Сообщение от Rime :
Если ты считаешь что расчёты рулят, и любишь считать, посчитай - драйвер Авсела, понижайка по этой схеме.
Вариант 1 - дроссель 2.2мкГ, активное сопротивление 20мОм
Вариант 2 - дроссель 2.2мкГ, активное сопротивление 40мОм
Вариант 3 - дроссель 3.3мкГ, активное сопротивление 30мОм

Входное напряжение 4.2В, выходное 3В, ток 2А. Всё остальное идентично.
В каком случае КПД будет наивысший, а в каком самый низкий? Даже точных цифр не прошу.
Может быть хоть раз ты попробуешь блеснуть знаниями? А я понаблюдаю. Махнёмся ролями? Я то могу рассчитать, и я это уже не раз демонстрировал. Но мне хочется посмотреть как ты эту задачу решаешь...

[Исправлено: INFERION, 25.03.2014 в 22:31]
INFERION вне форума   Ответить с цитированием Вверх
Старый 25.03.2014, 22:54 Автор темы   84
Tamagotchi

 
Аватар для Tamagotchi
 
Регистрация: 07.09.2011
Последняя активность: 04.08.2023 18:59
Сообщений: 13684
Сказал(а) спасибо: 3333
Поблагодарили: 7896 раз(а) в 3527 сообщениях

Отправить сообщение для Tamagotchi с помощью Skype™
По умолчанию Re: IRLHS6242 без TS5A3159

Цитата:
Посмотреть сообщение Сообщение от INFERION :
Помню диоды у вас там летели регулярно рядом с горячим дросселем. Я теперь понимаю почему. И конечно же виноват дроссель...
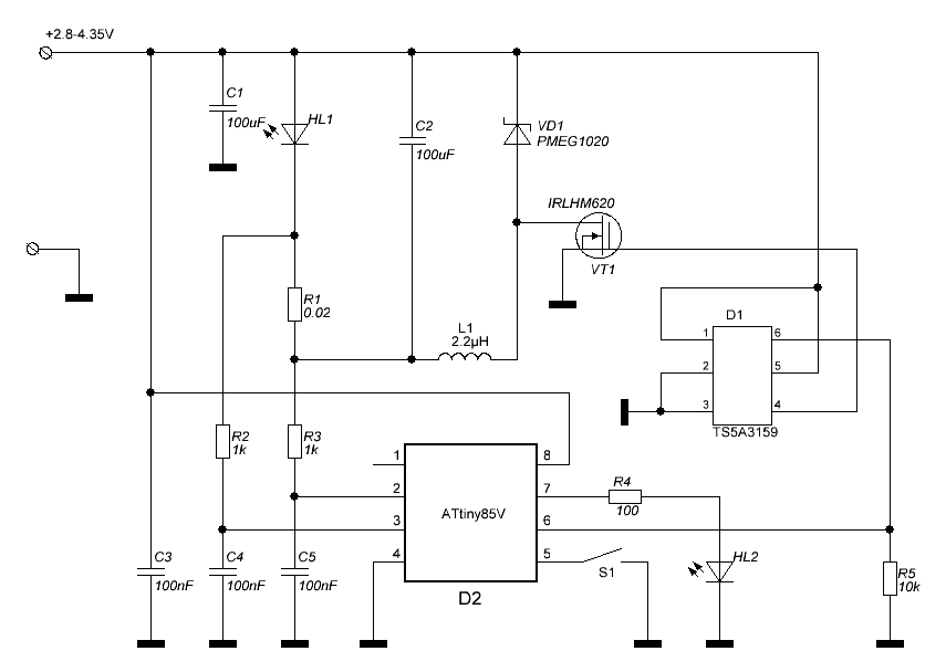
Вы тут ругайтесь, а я просто уточню, что диоды не рядом с дросселем и не у нас в оригинальной схеме. У нас эта проблема решена. Все, продолжайте
Tamagotchi вне форума   Ответить с цитированием Вверх
Старый 25.03.2014, 23:01   85
Rime
Hoвичёк фонарёвки.
 
Регистрация: 18.08.2012
Последняя активность: 18.10.2025 05:37
Сообщений: 4734
Сказал(а) спасибо: 1991
Поблагодарили: 1432 раз(а) в 717 сообщениях

По умолчанию Re: IRLHS6242 без TS5A3159

А зачем под спойлер то прятать? Тема изначально посвящена тому как кое кто громко заявил, а потом слился. Али забыл уже?
Цитата:
Посмотреть сообщение Сообщение от INFERION :
Я тебе формулу для чего написал? Ты её даже не смотрел.
А на кой мне смотреть твою формулу, если по ней ты мне 5% потерь КПД посчитал? На ОДНОМ диоде!. ))))
У меня на ВСЁМ преобразователе такие потери, с защитой от переполюсовки, с пружинкой, со всей требухой - а у тебя на одном диоде! )) Чего на неё смотреть то?
Цитата:
Посмотреть сообщение Сообщение от INFERION :
Эксперименты ставятся, когда что-то неизвестно.
Эксперименты ставятся, когда переменных СЛИШКОМ много, и все их посчитать сложнее, чем просто собрать и замерить. Если ты собрал и замерил, (при условии что ты не криворук, конечно), то потом ты 100% уверен в этой информации, в отличии от расчёта.
Цитата:
Посмотреть сообщение Сообщение от INFERION :
и смотришь насколько не оптимально у тебя подобраны компоненты, раз на дросселе теряется столько, что диод уже ощутимого вклада не даёт..
Доо, всё гавно - а КПД 95+%. Чудеса да и только!
Цитата:
Посмотреть сообщение Сообщение от INFERION :
и смогу более конкретно объяснить, почему та обмотка лучше той, а не просто сказать "литцендрат заработал лучше - факт!"
Литцендрат всегда работает лучше, на частотах выше 50КГц, дружище. Просто я взял, и проверил это на практике. И хрена с два ты это посчитаешь.
Цитата:
Посмотреть сообщение Сообщение от INFERION :
А не найду - всё равно смогу нормально рассчитать обмотку по полученным данным. Причём для любой ситуации, и сразу видно насколько хорошо сердечник вписывается в конструкцию.
Ты даже не представляешь, какую ересь сейчас пишешь... Это даже не смешно...
Цитата:
Посмотреть сообщение Сообщение от INFERION :
Ну так это же и хорошо, тут видно кто свистит. Я чётко написал, что либо тепло отводит кабанячий корпус, либо хорошие термалпады под ним.
Как уж, чесслово! Я тебе уже написал, что PMEG1020 фактически не имеет мощных выводов, и корпус мелкий, и полигонов больших под ним нет! Ты вообще читаешь или где?!
Едиснтвенное почему он там пашет, потому что у него малое падение - 0.27В, и в этом преобразователе на серьёзных токах он работет 5..10% от цикла, с чего ему грется??!
Хорошо что он не в курсе, что по твоим расчётам ему положено 5% потерь на себя взять. Давно б сдох.

Короче, какахометание оно конечно забавно, иногда извилины размять, но честно говоря неохота тут этим заниматься.
Я тебе дал задачу:
Цитата:
Вариант 1 - дроссель 2.2мкГ, активное сопротивление 20мОм /добавление: дроссель IHLP2525
Вариант 2 - дроссель 2.2мкГ, активное сопротивление 40мОм /дроссель IHLP2020
Вариант 3 - дроссель 3.3мкГ, активное сопротивление 30мОм /дроссель IHLP2525

Входное напряжение 4.2В, выходное 3В, ток 2А. Всё остальное идентично.
В каком случае КПД будет наивысший, а в каком самый низкий? Даже точных цифр не прошу.
Я на неё ответ знаю, потому что я это ПРОВЕРИЛ. А вот ты ответь, докажи что твои расчёты хотя бы иногда не врут. Заметь - я не прошу с тебя точных цифр - просто - лучший и худший вариант. Для такого гуру крутого матана это должно быть как два пальца,... ну ты понял.
Ну или второй вариант - долго меня цитириуй, называй гуманитарием, или ещё как, и говори что не обязан такое решать - но всё ж станет понятно, не так ли?.
Цитата:
Посмотреть сообщение Сообщение от INFERION :
Помню диоды у вас там летели регулярно рядом с горячим дросселем. Я теперь понимаю почему. И конечно же виноват дроссель...
У меня не сдох ни один диод, пук не засчитан.

[Исправлено: Rime, 26.03.2014 в 00:09]
Rime вне форума   Ответить с цитированием Вверх
Старый 26.03.2014, 01:16   86
INFERION

 
Аватар для INFERION
 
Регистрация: 07.04.2013
Последняя активность: 13.06.2023 02:24
Сообщений: 5759
Сказал(а) спасибо: 340
Поблагодарили: 8163 раз(а) в 2386 сообщениях

По умолчанию Re: IRLHS6242 без TS5A3159

Многа букаф. Нет, в этот раз очень многа букаф. Да, даже для Инфериона...
Цитата:
Посмотреть сообщение Сообщение от Rime :
А зачем под спойлер то прятать? Тема изначально посвящена тому как кое кто громко заявил, а потом слился. Али забыл уже?
Я смотрю на заголовок темы, и вижу что выяснение отношений и спор на тему "асинхронник vs синхронник" - оффтоп. А что по теме то? Я громко заявил, и по прежнему не вижу, чтоб тут кто-то предоставил нормальную теоретическую базу для анализа "провала" моего заявления. Говоря проще - непонятно кто ступил. Я со своим заявлением, или криворукие экспериментаторы? Конечно, на практический опыт я тоже должен ответить практическим опытом, это логично. Так хоть какое-то сравнение в лоб будет, и если у меня не получится - мало того что экспериментаторы окажутся не более криворукими чем я, так ещё и появится хоть какая-то теоретическая база (ибо я циферки люблю), позволяющая учесть ошибки в будущем. Так что пускай тема живёт, пока руки у меня не дойду до батончика. И вот когда я буду писать действительно по теме - спойлеров не будет...
Цитата:
Посмотреть сообщение Сообщение от Rime :
А на кой мне смотреть твою формулу, если по ней ты мне 5% потерь КПД посчитал, грамотеюшка? На ОДНОМ диоде!. ))))
Ты и в даташитах не смотришь на условия, для которых приводятся готовые цифры. А потом ругаешься что там лажу подсовывают и у тебя что-то горит. Вот и тут так - ты на условия не глянул, и решил что формула для твоего диода? Не будь ты лентяем - уже давно бы упрекнул меня в том, что конкретно для твоей ситуации диод выгоднее полевика. Потому что: и далее матан с комментариями... Но тогда бы ты, внезапно для себя, обнаружил, что 0,35V далеко не 0,05V, и что тепла выделяется в 5 раз больше, и что температура перехода весьма высокая, и что такой мелкий корпус с большим трудом избавляется от тепла через выводы, и что на печатной плате необходимо окружить диод весьма жирными полигонами, а ещё лучше впаять 2 диода в параллель (режимы легче становятся на порядок). На практике ты это заметишь уже когда поздно будет, но понимая насколько ненадёжен в таких условиях компонент - подошел бы к его подбору более тщательно, а не всего-лишь читая заголовки даташитов и толком не анализируя типичные для твоей схемы режимы.

Поскольку ты не можешь привести достаточно убедительных для меня аргументов, и при этом решил указать на мою некомпетентность в этом вопросе - будь добр, веди себя соответственно. Предоставь достаточно детальный теоретический анализ двух решений - синхронного, и асинхронного. Оба случая максимально оптимальны для своей схемотехники. И будет видно, имеет ли синхронная схема преимущества не только в КПД. И в какой ситуации асинхронник выгоднее. У меня нет практической базы для аргументирования своего тезиса непосредственно, но есть теоретическая, и практический опыт, который лишь подтверждает правильность теоретического подхода. Это всё поддаётся критике, но критика должна быть без гуманитарных наклонностей оппонента. В противном случае я не смогу с тобою спорить, т.к. твои "аргументы" больше похожи на попытки меня затроллить. Причём ленивые попытки...
Цитата:
Посмотреть сообщение Сообщение от Rime :
Эксперименты ставятся, когда переменных СЛИШКОМ много, и все их посчитать сложнее, чем просто собрать и замерить. Если ты собрал и замерил, (при условии что ты не криворук, конечно), то потом ты 100% уверен в этой информации, в отличии от расчёта.
Когда ты уже поймёшь, что отталкиваться всегда нужно от теоретической модели, а практика должна её корректировать? Ты рассчитываешь преобразователь, согласно твоим расчётам КПД 96,4%, но на практике ты получаешь 92%. Если ты не знаком с теорией - тебе этот результат может показаться приемлемым. Иначе же ты начнёшь выяснять в чём причина несоответствия. Вариант без проигрышный, поскольку ты:
1. Находишь ошибку в схеме или не стыковку в документации на компонент, что позволяет сделать соответствующие выводы. Иногда натыкаешься на весьма критические потери, которые дают понять, что схема ненадёжна.
2. Корректируешь свою теоретическую модель, прокачивая скил разработчика и учитывая больше деталей. Делая следующий преобразователь более оптимально, и таки выжимающий на практике 96,4% в подставленных в расчёт режимах.
В конце концов теоретическая база начинает работать настолько хорошо, насколько у тебя хватает мозгов. Если их достаточно - уже измерительные приборы начинают давать погрешность, а не наоборот. Можно не использовать всю мощь матана и просто взять компоненты с запасом, доверившись субъективным впечатлениям. Но если возникнут какие-то проблемы - теория поможет их быстро найти и устранить. С теорией меньше шансов накосячить, вот и всё. Тем меньше, чем детальнее ты строишь модель.

Так вот, к чему я это. Если у тебя не получается построить качественную теоретическую модель - это не теория плохая, это твоя модель говно. У практики есть ограничения, у теории - нет...
Цитата:
Посмотреть сообщение Сообщение от Rime :
Литцендрат всегда работает лучше, на частотах выше 50КГц, дружище. Просто я взял, и проверил это на практике. И хрена с два ты это посчитаешь.
Да ладно? Хочешь сказать Скин-эффект не поддаётся расчёту? Во инженеры дебилы, да? Формулки там свои выводят, программки пишут... А теперь такой вопрос - почему 50кГц и насколько лучше? А вот фиг ты без теории это всё объяснишь. 50кГц ты получишь только в специально поставленном, именно для этого значения, опыте. Почему у меня в печке промышленной литцендрат? А там 30кГц, дружище...
Цитата:
Посмотреть сообщение Сообщение от Rime :
Ты даже не представляешь, какую ересь сейчас пишешь... Это даже не смешно...
Значит самостоятельно рассчитанные и изготовленные мною моточные изделия - ересь? Которые вполне соответствовали расчётным значениям. Чувак, ты похоже меня недооцениваешь сильнее, чем я думал. Буду иметь ввиду...
Цитата:
Посмотреть сообщение Сообщение от Rime :
Как уж, чесслово! Я тебе уже написал, что PMEG1020 фактически не имеет мощных выводов, и корпус мелкий, и полигонов больших под ним нет! Ты вообще читаешь или где?!
Едиснтвенное почему он там пашет, потому что у него малое падение - 0.27В, и в этом преобразователе на серьёзных токах он работет 5..10% от цикла, с чего ему грется??!
Я тебя ещё раз носом ткну в гуманитарный склад твоего мышления (с этого момента покерфейс Инфериона немного проявил эмоции). В даташите приводятся значения. Вполне конкретные, по которым можно вычислить тепловыделение и даже температуру перехода. Слабо кинуть в меня готовой циферкой? Вот это уже будет аргумент. А то что ты приводишь - весьма субъективно и вполне может быть обманчивым. Да, мелкое. Да, низкое. Да, всего-то то 17,5% времени через него течёт 1,5...2,5A, а какая температура перехода то? С чего ты взял что он не греется? Раз нет конкретных данных - значит ты не проверял, а просто "на всё воля божья, я ж с опытом...". Теперь двигаем дальше. В твоём случае полевик компактнее не будет, а если рассматривать другие примеры синхронных и асинхронных выпрямителей? Например на кристалле ИМС или в сварочном инверторе? Т.е. в тех ситуациях, которые я сразу же и уточнил - когда габариты упираются в тепловыделение...
Цитата:
Посмотреть сообщение Сообщение от Rime :
Хорошо что он не в курсе, что по твоим расчётам ему положено 5% потерь на себя взять. Давно б сдох.
Да как-то слабо сострил. Вот тебе в ответ: Хорошо что он в курсе, что в моих расчётах не он сидит, а-то ему бы пришлось уменьшить эту циферку в пару раз. И было бы уже не так красиво...
Цитата:
Посмотреть сообщение Сообщение от Rime :
Я на неё ответ знаю, потому что я это ПРОВЕРИЛ. А вот ты ответь, докажи что твои расчёты хотя бы иногда не врут. Заметь - я не прошу с тебя точных цифр - просто - лучший и худший вариант. Для такого гуру крутого матана это должно быть как два пальца,... ну ты понял.
Забавный ты. Хочешь чтоб я построил достаточно точную модель, имея лишь это условие? Я не телепат, в который раз говорю. Даже тип дросселя неизвестен. Температура компонентов? Потери в разводке? Я ими обычно пренебрегаю, но потому что уверен в своей разводке. А процедура измерения КПД? Приборы врут, и сильно врут. Можно наловить разницу больше процента, когда модель даст разницу в доли процента. Я тебе скажу так - сравнивать в этой ситуации теоретические расчёты с практическими для того, чтоб доказать несостоятельность теоретической модели - неудачная затея. Не получится доказать ни то, ни другое. Получится лишь выяснить неточности в поставленном эксперименте и в теоретической модели, и в конце концов построить такую модель, чтоб всё сошлось. Что это даст? Понимание всех протекающих в схеме процессов. Это нужно не для получения готового результата. Пойми - это нужно для того, чтоб разобрать систему на винтики и выявить слабые места. И проще это делать, когда известны все ключевые факторы, влияющие на потери. Если ты считаешь, что предоставленных тобою данных достаточно для проверки всей мощи теории - неудивительно что у тебя она хромает...
Я сначала решил, что тебе интересно посмотреть, какие детали я буду учитывать в расчётах, чтоб сравнить с деталями, которые учитываешь ты. Всё оказалось гораздо проще. Наивно, да...
Цитата:
Посмотреть сообщение Сообщение от Rime :
У меня не сдох ни один диод, пук не засчитан.
Хорошо, тут с тобой соглашусь. Но почему не сгорел, объяснить сможешь? И почему он горел у других. Я так и не допросился от вас этой информации. А потом обратил внимание на ужасные потери в нём, на обратном токе. Сделал хотя бы предположение, а в ответ что? Виноват дроссель. Почему виноват? А вот ХЗ - практика и точка! А мне же интересно, что за неведомые мне механизмы связывают эти два факта? И как мне уточнять свою модель протекающих в преобразователе процессов, если я с таким никогда не сталкивался? Вам это неинтересно, я понимаю. Вы не любознательны и теория вам нафиг ненужна. Практика решает всё...

[Исправлено: INFERION, 26.03.2014 в 01:26]
INFERION вне форума   Ответить с цитированием Вверх
Старый 26.03.2014, 02:12   87
PDM
Увлеченный
 
Регистрация: 04.01.2013
Последняя активность: 05.03.2020 19:45
Сообщений: 383
Сказал(а) спасибо: 92
Поблагодарили: 137 раз(а) в 71 сообщениях

По умолчанию Re: IRLHS6242 без TS5A3159

Я ни на что не претендую, просто оставлю это здесь:
Pdiode= (1-Vout/Vin)*Iout*Vd
Цитата:
Посмотреть сообщение Сообщение от INFERION :
100%*0,4V/4V*(1-4V/12,6V)=6,82%
здесь же вы рассчитываете какой процент от полезной мощности составляют потери на диоде, но эта формула ведь не учитывает что еще есть потери на катушке и ключе, соответственно учитывая их, % должны измениться, так ведь ?
Pкатушки= (Iout,max+дельта Iкатушки*1.414)*(Iout,max+дельта Iкатушки*1.414)*Rкатушки
Сори что так громоздко, нам бы редактор формул прикрутить )
исходя из этого даташита можно сказать что при Uвых=3,5В Iвых=20А, КПД=92% .Соответственно потери 6Вт, потери на М2=1,3Вт , если его заменить диодом то при Uвх=12В, потери на диоде составят 4,3Вт, то есть суммарные потери составят 8Вт, а КПД упадет до 90 %.
При увеличении Uвх, проигрыш на диоде должен расти.
П.С. мне кажется подобрав другие компоненты от синхронного можно добиться КПД около 95%, у асинхронного же будет около 90%.

[Исправлено: PDM, 26.03.2014 в 02:15]
PDM вне форума   Ответить с цитированием Вверх
Старый 26.03.2014, 02:49   88
INFERION

 
Аватар для INFERION
 
Регистрация: 07.04.2013
Последняя активность: 13.06.2023 02:24
Сообщений: 5759
Сказал(а) спасибо: 340
Поблагодарили: 8163 раз(а) в 2386 сообщениях

По умолчанию Re: IRLHS6242 без TS5A3159

Цитата:
Посмотреть сообщение Сообщение от PDM :
здесь же вы рассчитываете какой процент от полезной мощности составляют потери на диоде, но эта формула ведь не учитывает что еще есть потери на катушке и ключе, соответственно учитывая их, % должны измениться, так ведь ?
Почему? Это отдельные потери и живут они своей жизнью. Да, они влияют на напряжения, которые нужно подставлять в эту формулу, чтоб корректно вычислить заполнение ШИМ. Формула ведь приводит потери на одном лишь диоде, а не суммарные. Причём весьма приблизительно, поскольку не учитывается обратный ток через диод. Кроме того - среднее падение на диоде так же не очень то и просто вычислить - опять же нужно знать форму тока и температуру перехода. Если всё детально вычислять - тут получится целая система уравнений. Могу более детально попробовать расписать:
Pdiode=(1-(Vout+Vd+Il*Rl)/(Vin-It*Rt-Il*Rl))*Iout*Vd+Ird*(Vin-It*Rt). Как-то так. Аналогично и с остальными компонентами. Причём значения приводятся действующие (средние, RMS, как их там ещё называют?) Для конкретных условий. Такой подход, в отличии от мультиметра, позволяет и графики рисовать. Какие угодно для каких угодно мест (если это предусмотрено в модели) и режимов. Полное описание модели я и сам не потяну. Слепить слеплю, а вот вывести из системы уравнений пригодную для вычисления на калькуляторе формулу - попрошу одного хорошего знакомого с высшим обрезанием (так он называет образование). Таким я страдаю обычно тогда, когда нужно микроконтроллеру объяснить с чем он работает. Сам же часто халтурю опуская многие детали. Сложно это. Вроде бы все процессы понимаешь, а когда пытаешься их описать так, чтоб понял калькулятор - устаёшь сильно...
Я тоже ни на что не претендую, просто выражаю своё виденье картины.
Цитата:
Посмотреть сообщение Сообщение от PDM :
Pкатушки= (Iout,max+дельта Iкатушки*1.414)*(Iout,max+дельта Iкатушки*1.414)*Rкатушки
Почему так? У катушки ток же будет меняться от Iout-Ireak/2 до Iout+Ireak/2 (Ireak=U*T/L, ну или можем назвать его Imax и Imin одновременно). Т.е. реактивный ток, с постоянной составляющей, будет в среднем равен самой же постоянной составляющей. Изменяется он линейно, поэтому можно взять среднее значение - Iout. Однако потери на сопротивлении от тока зависят квадратично, поэтому учитывать переменную составляющую всё же нужно. На мой взгляд потери в данной формуле преувеличены. Довольно сильно. Я так понимаю, корректнее будет вид: Pкатушки= Rкатушки*(дельта Iкатушки/2*sqrt2)^2+Rкатушки*(Iкатушки-дельта Iкатушки/2)^2. Точнее смогу сообразить, когда промоделирую ситуацию. Я никогда не учитывал активные потери на реактивной составляющей тока.

[Исправлено: INFERION, 26.03.2014 в 03:15]
INFERION вне форума   Ответить с цитированием Вверх
Старый 26.03.2014, 11:08   89
AVSel
Консультант

 
Аватар для AVSel
 
Регистрация: 15.11.2010
Последняя активность: 27.06.2025 10:19
Сообщений: 7980
Сказал(а) спасибо: 1077
Поблагодарили: 1713 раз(а) в 912 сообщениях

По умолчанию Re: IRLHS6242 без TS5A3159

Ух как у вас тут весело Вот пока думаю, какую бы мне точку зрения принять... Наверно свою собственную.

А вам не кажется, что лучше всего не ударяться в крайности: либо теория, либо эксперимент, а пользоваться и тем и другим в меру, руководствуясь принципом минимизации усилий и здравого смысла.
Ну согласитесь, что глупо покупать пачку разных диодов, а потом экспериментально подбирать подходящий по параметрам. И также глупо потратить два дня на сложнейшие расчеты, в поисках наиболее неэффективно работающего компонента, когда можно "ткнуть пальцем" и найти самый "горячий" за 5 секунд.
AVSel вне форума   Ответить с цитированием Вверх
Старый 26.03.2014, 11:10 Автор темы   90
Tamagotchi

 
Аватар для Tamagotchi
 
Регистрация: 07.09.2011
Последняя активность: 04.08.2023 18:59
Сообщений: 13684
Сказал(а) спасибо: 3333
Поблагодарили: 7896 раз(а) в 3527 сообщениях

Отправить сообщение для Tamagotchi с помощью Skype™
По умолчанию Re: IRLHS6242 без TS5A3159

AVSel, Такой подход не соответствует духу срача спора!

[Исправлено: Tamagotchi, 26.03.2014 в 11:13]
Tamagotchi вне форума   Ответить с цитированием Вверх
Старый 26.03.2014, 11:38   91
ka-pex
Увлеченный
 
Регистрация: 24.12.2011
Последняя активность: 29.10.2020 10:49
Сообщений: 186
Сказал(а) спасибо: 2
Поблагодарили: 26 раз(а) в 10 сообщениях

По умолчанию Re: IRLHS6242 без TS5A3159

потери=(Uдиода/(Uсветодиода+Uдиода))*N
N- скважность, судя по осциллограммам принимаем за 0.5
итого (0.3/(3+0.3))*0.5=0.09
т.е. при таком раскладе КПД не более 91% только из-за диода
это не считая остальных потерь...
ka-pex вне форума   Ответить с цитированием Вверх
Старый 26.03.2014, 19:23   92
INFERION

 
Аватар для INFERION
 
Регистрация: 07.04.2013
Последняя активность: 13.06.2023 02:24
Сообщений: 5759
Сказал(а) спасибо: 340
Поблагодарили: 8163 раз(а) в 2386 сообщениях

По умолчанию Re: IRLHS6242 без TS5A3159

Цитата:
Посмотреть сообщение Сообщение от AVSel :
А вам не кажется, что лучше всего не ударяться в крайности: либо теория, либо эксперимент, а пользоваться и тем и другим в меру, руководствуясь принципом минимизации усилий и здравого смысла.
Ну согласитесь, что глупо покупать пачку разных диодов, а потом экспериментально подбирать подходящий по параметрам. И также глупо потратить два дня на сложнейшие расчеты, в поисках наиболее неэффективно работающего компонента, когда можно "ткнуть пальцем" и найти самый "горячий" за 5 секунд.
Так тут речь, по-моему, о другом. Мне удобнее анализировать вместо того, чтоб проверять на практике все детали. Если в целом картина совпала - значит модель годная, а её крутить виртуально проще, чем реальную железку. Другим же такой финт кажется дико сложным и они довольствуются чем могут, так же поступая по принципу минимизации усилий. Ладно "сложно", я сам таким недавно был (и сейчас многих вещей не понимаю, но учусь!), но с пеной у рта отрицать преимущества детального анализа... Да, мне не нравится субъективный анализ, особенно когда человек не доверяет по этой причине документации (ибо там для анализа все данные предоставляют, а циферки в шапке писаны не на все случаи жизни).

Я считаю, что палец очень хреновый пробник. Он если что-то и обнаружит, то только при крайне хреновой ситуации. Да, им проще всего пользоваться, и он помогает сузить круг поиска, если что-то совсем уж хреново, поэтому часто идёт в дело. Но сам по себе он весьма бесполезный. Приведу пример из своей практики:
Есть драйвер, включаю его на стенде - МК ругается на несоответствие режимов, плата греется. Вот непонятно, должна ли она греться в этих условиях? Что тут сделаешь без теории? На залитой полигонами плате греется всё сразу. Хреновый ключ? Жарится и дроссель рядом с ним, и диод. Как понять что из них хреновое? И вообще, хреновое ли, или оно и должно так греться? Померял КПД - 86%. Много это или мало? Всё таки асинхронная повышалка. Теория говорит - должно быть 94%. Ткнул осциллом, увидел странную форму тока на коллекторе и базе - сразу понятно кто виновник. Вот и МК ругается - ключ затягивает задний фронт на 1мкс, из-за чего МК вычисляет неадекватное напряжение питания (питается через L78L05). Посчитал тепловыделение - дроссель 1,1W, диод 1,3W, ключ - 6W (по результатам осциллограммы). Вот как я это пальцем проверю, когда теплоотвод от всех компонентов отменный (MCPCB)? Зная эти циферки (даже приблизительно) уже понятно, что оптимально подобрать ключ с приблизительно ваттом потерь. FZT851 зафейлился, а с полевиками на такие параметры всё очень плохо. Напряжение на выходе до 50V, напряжение на затворе - 5V. Реактивный ток - 4A. И что ставить (из доступного)? В схеме нет TS5A3159, нужно подобрать что-то сбалансированное по статическим и динамическим потерям. Слабо наугад? Вот мне слабо, я просто вычислил нужное соотношение проходной ёмкости и сопротивления канала для варианта с голым пином МК и с буфером на TS5A3159. Если найдётся ключ, дающий около ватта без TS-ки - я её не стану добавлять в схему, делать новые платы и всё перепаивать. Для голой лапы подошел IRLL024Z, который в теории даёт 1,97W потерь на 50% рабочего цикла (0,9W статики при 100% и 1,52W динамики). Но многовато у него динамических потерь, его бы на более мощный драйвер ставить, да с более хреновыми потерями в дросселе и диоде. А сюда он не вписывается. Рядом был ещё один похожий полевик - IRLL2705, который в тех же условиях дал 0,585W статики, но 3,9W динамики. На 50% - 4,2W потерь, и это при меньшем на 40% сопротивлении канала! Палец это всё когда выяснит? Уже когда ключ в схеме сидеть будет? А ведь логика подскажет поставить чуть более низкоомный, и смотреть будем на ёмкость затвора, да? Хоть она тут совсем не мешает (эффект Миллера решает всё - 40V). Я выше упомянул, что ключ этот подвернулся не потому что низкоомный, а потому что для 400мА затворного тока он хорошо подходит. Расчёт дал 0,585W статики и 0,39W динамики. Т.е. на среднем заполнении соотношение статических потерь к динамическим оптимально, а в сумме получается 0,6825W. И теперь я даже могу подумать, стоит ли добавлять TS5A3159, который в 3 раза дороже ключа и требует перелопачивания всего драйвера, или 1,97W потерь тоже неплохо? Подумал и выбрал более дорогой и сложный вариант. До этого я так же выбирал и дроссель. Чтоб потери в нём были разумными, и чтоб не ставить слишком дорогой и громоздкий. С диодом проще - разнообразия особо то и нет, от него и начинаешь плясать. Что мы получили в итоге? Хорошо сбалансированный драйвер для питания CXA3070 от 24V борт. сети. Компактный, дешевый, и эффективный. Поставь туда ключик по-мощнее - + к стоимости и потерям...

Итог? Я в теории допустил ошибку, палец на это обратил внимание, мультиметр подтвердил опасения, а теория вместе с осциллографом выявила ошибку, и теория же помогла её устранить. Ошибка была в забивании куя на fail time FZT851. Слишком странно он там в даташите выглядел, я решил что это лажа какая-то, или получена в неблагоприятных условиях (базу форсировать и всё пучком) - фиг. Какой бы отрицательный ток на базу не шел - ключ удерживает на ней напряжение в течении 1мкс, после чего начинает отпускать коллектор. Причём в течении этой микросекунды напряжение на коллекторе поднималось до 2V. Вот вам и транзюк с ультранизким напряжением насыщения. Не буду я больше с ними связываться. Если б не эта деталь - этот биполярник порвал бы все доступные полевики.
Разрабатывать что-то без теории? Не, нафиг... Это очень удобный, гибкий и мощный инструмент. Правда сложный и с тёмными углами как Си...
Цитата:
Посмотреть сообщение Сообщение от ka-pex :
N- скважность, судя по осциллограммам принимаем за 0.5
Это при питании от двух подсвевших банок? Rime ведь обсуждает целесообразность синхронного выпрямителя в его драйвере. Т.е. случай частный и довольно нестандартный. Заполнение огромное, диод максимум 15...20% времени открыт, а на плате полно места для отвода от него тепла. При этом корпус самого диода меньше даже мелочи вроде IRLHS6242. Т.е. в данной ситуации заморачиваться с синхронным выпрямителем - сомнительная затея. Как и в приведённом мною под спойлером варианте драйвера, где выходное напряжение 38V - потери на шоттке в 0,5V не стоят возни с полумостом и бутстрепным драйвером. Зато когда речь идёт об ощутимых потерях (те же две банки) - диод может оказаться весьма крупнее полевика, с чем Rime и не согласился (попутно обозвав меня некомпетентным). Я так и не понял кто кого троллит...

[Исправлено: INFERION, 26.03.2014 в 19:54]
INFERION вне форума   Ответить с цитированием Вверх
Старый 26.03.2014, 19:52   93
ka-pex
Увлеченный
 
Регистрация: 24.12.2011
Последняя активность: 29.10.2020 10:49
Сообщений: 186
Сказал(а) спасибо: 2
Поблагодарили: 26 раз(а) в 10 сообщениях

По умолчанию Re: IRLHS6242 без TS5A3159

Цитата:
Посмотреть сообщение Сообщение от INFERION :
Я так и не понял кто кого троллит...
Я, нафиг тему поднял
ka-pex вне форума   Ответить с цитированием Вверх
Старый 26.03.2014, 20:34   94
Rime
Hoвичёк фонарёвки.
 
Регистрация: 18.08.2012
Последняя активность: 18.10.2025 05:37
Сообщений: 4734
Сказал(а) спасибо: 1991
Поблагодарили: 1432 раз(а) в 717 сообщениях

По умолчанию Re: IRLHS6242 без TS5A3159

INFERION
Сразу говорю, это мой последний пост для тебя. Поэтому не обессудь, напишу что думаю, без прикрас.
Цитата:
Посмотреть сообщение Сообщение от INFERION :
Я громко заявил, и по прежнему не вижу, чтоб тут кто-то предоставил нормальную теоретическую базу для анализа "провала" моего заявления.
Тебе предоставили осциллограммы с, и без ТС5а3159, если ты их не понял - импульсники пока не для тебя. Тебе надо бы разобраться с чем то попроще....Рекомендую попробовать проанализировать работу мультивибратора.
Цитата:
Посмотреть сообщение Сообщение от INFERION :
Не будь ты лентяем - уже давно бы упрекнул меня в том, что конкретно для твоей ситуации диод выгоднее полевика.
Я тебе сразу так и сказал, и даже прожевал, чтоб тебе проглотить было легче, но ты же физически не способен признать что был неправ. Начал вывёртыватся как уж, и лить потоки словоблудия.
Цитата:
Посмотреть сообщение Сообщение от INFERION :
Да ладно? Хочешь сказать Скин-эффект не поддаётся расчёту? Во инженеры дебилы, да?
Скин эффект поддаётся, и инженеры молодцы - а ты нет. Матан у тебя не той системы.
Всё чего стоит твой "матан", наглядно видно из следующего абзаца:
Цитата:
Посмотреть сообщение Сообщение от INFERION :
Хочешь чтоб я построил достаточно точную модель, имея лишь это условие? Я не телепат, в который раз говорю. Даже тип дросселя неизвестен. Температура компонентов? Потери в разводке? Я ими обычно пренебрегаю, но потому что уверен в своей разводке. А процедура измерения КПД? Приборы врут, и сильно врут. Можно наловить разницу больше процента, когда модель даст разницу в доли процента. Я тебе скажу так - сравнивать в этой ситуации теоретические расчёты с практическими для того, чтоб доказать несостоятельность теоретической модели - неудачная затея. Не получится доказать ни то, ни другое. Получится лишь выяснить неточности в поставленном эксперименте и в теоретической модели, и в конце концов построить такую модель, чтоб всё сошлось. Что это даст? Понимание всех протекающих в схеме процессов. Это нужно не для получения готового результата. Пойми - это нужно для того, чтоб разобрать систему на винтики и выявить слабые места. И проще это делать, когда известны все ключевые факторы, влияющие на потери. Если ты считаешь, что предоставленных тобою данных достаточно для проверки всей мощи теории - неудивительно что у тебя она хромает...
Ты не смог просчитать относительно несложную задачу, несмотря на то что указаны и тип дросселей, и все важные параметры преобразователя. Вот такие они, твои знания. Впрочем, чего ждать от человека, которому МЕСЯЦ твердили что драйвер в батон он замыслил ущербный, а он так и не поверил, и в итоге того батона так и нет.
Цитата:
Посмотреть сообщение Сообщение от INFERION :
о почему не сгорел, объяснить сможешь? И почему он горел у других. Я так и не допросился от вас этой информации.
Знаю, и почему не горел у меня, и почему горел у других. Ну а тебе - шиш с маслом, а не инфа. Сам считай. У меня инфа плохая, неправильная.

В общем, я не буду коментить весь тот поток словоблудия, что из тебя льётся, скажу лишь следующее:
1. Ты видимо считаешь обитателей этого ресурса тупым быдлом, которому любую чушь можно вешать на уши, и проканает. Главное заявлять безапиляционо, и с гонором.
Так было с необязательным применением ТС5А, так было с твоим заявлением что динамические потери в преобразователе на порядок превышают статические, (это вообще анекдот ещё тот ), так было со спором о скорости прогрева тушки при хорошем термоинтерфейсе... Да блин, я все твои ляпы уже и не упомню.
Соответственно, общаться с тобой, это просто зря убивать своё время. Тупые споры ради спора, с зарвавшимся зазнайкой.
Удачи тебе, в доделывании батона.
Rime вне форума   Ответить с цитированием Вверх
Старый 27.03.2014, 00:29   95
INFERION

 
Аватар для INFERION
 
Регистрация: 07.04.2013
Последняя активность: 13.06.2023 02:24
Сообщений: 5759
Сказал(а) спасибо: 340
Поблагодарили: 8163 раз(а) в 2386 сообщениях

По умолчанию Re: IRLHS6242 без TS5A3159

Rime, я ведь не вру. Я просто твёрдо уверен в своих убеждениях. А вот ты, себе же врёшь, считая что я упёртый как осёл. Не я упёртый, просто твои аргументы никакую критику не выдерживают. И я уже устал указывать на слабые места в них. Я бы и сейчас мог пачку таких ляпов в твоём последнем сообщении накопать, но ты прав - спорить с завравшимся зазнайкой - просто зря убивать своё время...
Надеюсь ты не станешь отвечать на это сообщение. Это лишнее...

[Исправлено: INFERION, 27.03.2014 в 00:30]
INFERION вне форума   Ответить с цитированием Вверх
Старый 27.03.2014, 10:58   96
AVSel
Консультант

 
Аватар для AVSel
 
Регистрация: 15.11.2010
Последняя активность: 27.06.2025 10:19
Сообщений: 7980
Сказал(а) спасибо: 1077
Поблагодарили: 1713 раз(а) в 912 сообщениях

По умолчанию Re: IRLHS6242 без TS5A3159

Цитата:
Посмотреть сообщение Сообщение от Rime :
Сразу говорю, это мой последний пост для тебя.
Цитата:
Посмотреть сообщение Сообщение от INFERION :
Надеюсь ты не станешь отвечать на это сообщение. Это лишнее...
А как-же правило срачиков, кто последний обос... написал - тот и выиграл?
AVSel вне форума   Ответить с цитированием Вверх
Старый 27.03.2014, 14:46   97
Rime
Hoвичёк фонарёвки.
 
Регистрация: 18.08.2012
Последняя активность: 18.10.2025 05:37
Сообщений: 4734
Сказал(а) спасибо: 1991
Поблагодарили: 1432 раз(а) в 717 сообщениях

По умолчанию Re: IRLHS6242 без TS5A3159

Цитата:
А как-же правило срачиков, кто последний обос... написал - тот и выиграл?
Ну, если б в этом какахоматании хоть крупица полезной инфы нет нет проскакивала, то можно было бы продолжить
А так смысла нет.
Rime вне форума   Ответить с цитированием Вверх
Старый 27.03.2014, 19:18   98
INFERION

 
Аватар для INFERION
 
Регистрация: 07.04.2013
Последняя активность: 13.06.2023 02:24
Сообщений: 5759
Сказал(а) спасибо: 340
Поблагодарили: 8163 раз(а) в 2386 сообщениях

По умолчанию Re: IRLHS6242 без TS5A3159

Цитата:
Посмотреть сообщение Сообщение от AVSel :
А как-же правило срачиков, кто последний обос... написал - тот и выиграл?
Ты ещё давай подогревай ... Мне этот срач и самому не нравится, так что я наблюдая в колонке "последнее сообщение" ник Rime - шел сюда с мыслью "AVSel'у отвечу, раз в уведомлениях висит, а вот Rime лучше проигнорировать".
Никто ничего не выигрывал. Посрались просто и всё (каждый сказал то, что давно думал). Ничего в этом хорошего, и тем более победоносного, нет. Если Rime будет писать по-делу, и что-то адекватное - я игнорировать его не буду. Надеюсь на такое же отношение к себе - игнорировать, если я по его мнению несу бред. Спокойнее обоим будет, а ссориться мне не особо приятно...

[Исправлено: INFERION, 27.03.2014 в 19:21]
INFERION вне форума   Ответить с цитированием Вверх
Старый 28.03.2014, 14:21   99
Разряд
В глаз сначала лазером!
 
Аватар для Разряд
 
Регистрация: 04.09.2012
Последняя активность: 13.03.2023 01:47
Сообщений: 1814
Сказал(а) спасибо: 118
Поблагодарили: 118 раз(а) в 106 сообщениях

По умолчанию Re: IRLHS6242 без TS5A3159

Присоединяюсь! И так в защиту эксперимента с большим количеством переменных, только за это тем более когда дело касается таких простых решений.
И товарищи врятли кто тут знает теорию лучше "INFERION" не спорьте.
А теперь от ся я хз почему по опять я не попадаю под теорию что ж за напасть,
в понижалке на LM2678 при входе 12В выходе 8.3В при 3А нагрева диода чёт не просёк чё он гад не греется я хз.
Мне кажется BAT60A лучше, у меня в повышалке на LM2735 с вых током в 900мА 6.3В 2 PMEG1020EA ушли в затык после 3 мин работы. С BAT60A это время работает без проблем диоды доходят до 90град, при том от 4В греются мало а от 3В начинают кипеть, КПД с 92% дол 83% падает, было решено более 700мА не брать.
Я бы не стал на таких токах особо печься о синхронном режиме при таких параметра кроме гемора врятли что получите.
__________________
Магия сила, наука тухляк! Свет несу если споткнусь всех олеплю! Не бросай говно в вентус!

Поиск простого пути это самый сложный путь!

Незнание законов физики не влияет на последствия от их несоблюдений!

[Исправлено: Разряд, 28.03.2014 в 14:28]
Разряд вне форума   Ответить с цитированием Вверх
Старый 28.03.2014, 21:28   100
INFERION

 
Аватар для INFERION
 
Регистрация: 07.04.2013
Последняя активность: 13.06.2023 02:24
Сообщений: 5759
Сказал(а) спасибо: 340
Поблагодарили: 8163 раз(а) в 2386 сообщениях

По умолчанию Re: IRLHS6242 без TS5A3159

А вот ещё один вброс:
Никто не пробовал использовать компаратор МК для полностью аппаратного преобразователя? Построить на нём усилитель класса D, и управлять через ЦАП на ШИМ того же МК. Скорость у такого решения приличная, PLL ненужен, местная обратная связь по напряжению (может и по току можно что-то придумать), живёт своей жизнью как аппаратный преобразователь, а значит и шум хорошо влияет на передискретизацию АЦП. Возможно, таким даже лазеры можно накормить.
Не вижу у него возможности повесить выход на лапу...

[Исправлено: INFERION, 28.03.2014 в 21:34]
INFERION вне форума   Ответить с цитированием Вверх
Ответ  Создать новую тему





Copyright ©2007 - 2024, FONAREVKA.RU

Powered by vBulletin®
Copyright ©2000 - 2022, Jelsoft Enterprises Ltd. Перевод: zCarot

Правила форума | Отказ от ответственности
Время генерации страницы 0.25083 секунды с 18 запросами